|
日志输出工具——rqt_console
|
计算图可视化工具——rqt_graph
|
|
数据绘图工具——rqt_plot
|
图像渲染工具——rqt_image_view
|
查看ros提供rqt工具
yys@yys:~$ rqt_
rqt_bag rqt_dep rqt_image_view rqt_plot
rqt_console rqt_graph rqt_logger_level rqt_shell
|
|
机器人开发过程中的数据可视化界面 |
Rviz是一款三维可视化工具,可以很好的兼容基于ROS软件框架的机器人平台。
➢ 在rviz中,可以使用可扩展标记语言XML对机器人、周围物体等任何实物进行尺寸、质量、位
置、材质、关节等属性的描述,并且在界面中呈现出来。
➢ 同时,rviz还可以通过图形化的方式,实时显示机器人传感器的信息、机器人的运动状态、周围
环境的变化等信息。
➢ 总而言之,rviz通过机器人模型参数、机器人发布的传感信息等数据,为用户进行所有可监测信
息的图形化显示。用户和开发者也可以在rviz的控制界面下,通过按钮、滑动条、数值等方式,
控制机器人的行为。
|
0 :3D视图区 1 :工具栏 2 :显示项列表 3 :视角设置区 4 :时间显示区 |
|
Gazebo是一款功能强大的三维物理仿真平台
- 具备强大的物理引擎
- 方便的编程与图形接口
- 开源免费
- 高质量的图形渲染
其典型应用场景包括
- 测试机器人算法
- 机器人的设计
- 现实情景下的回溯测试
![]() |
![]() |
![]() |
![]() |
|
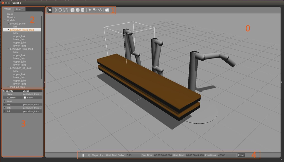
0 :3D视图区 1 :工具栏 2 :模型列表 3 :模型属性项 4 :时间显示区 |
|
报错
在虚拟机下运行gazebo,关于vmw_ioctl_command error Invalid argument错误
“VMware: vmw_ioctl_command error Invalid argument.
Aborted (core dumped)
/opt/ros/indigo/lib/gazebo_ros/gazebo: 39: kill: invalid signal number or name: SIGINT”
在终端下设置环境变量为0
export SVGA_VGPU10=0
在运行
roslaunch gazebo_ros willowgarage_world.launch
解决












评论区(0 条)
发表评论⏳ 加载编辑器…